开云kaiyun官方网站
中文/English
首页
学院概况
学院简介
现任领导
专业介绍
学院章程
校徽阐释
校训阐释
历史沿革
机构设置
管理机构
教学单位
教学科研
教务系统
教务通知
教学制度
科研申报
科研成果
师资队伍
团队概况
名师风采
教师专访
招生就业
招生网
就业网
学生工作
团委
学生工作处
人才招聘
招聘启事
海健纪事
学习周报
学习动态
“七一”专刊
海健人物志
海健纪事
信息服务
智慧门户
校园邮箱
智学堂
图书馆
投诉窗口
教师培训
通知公告
首页
>通知公告
通知公告
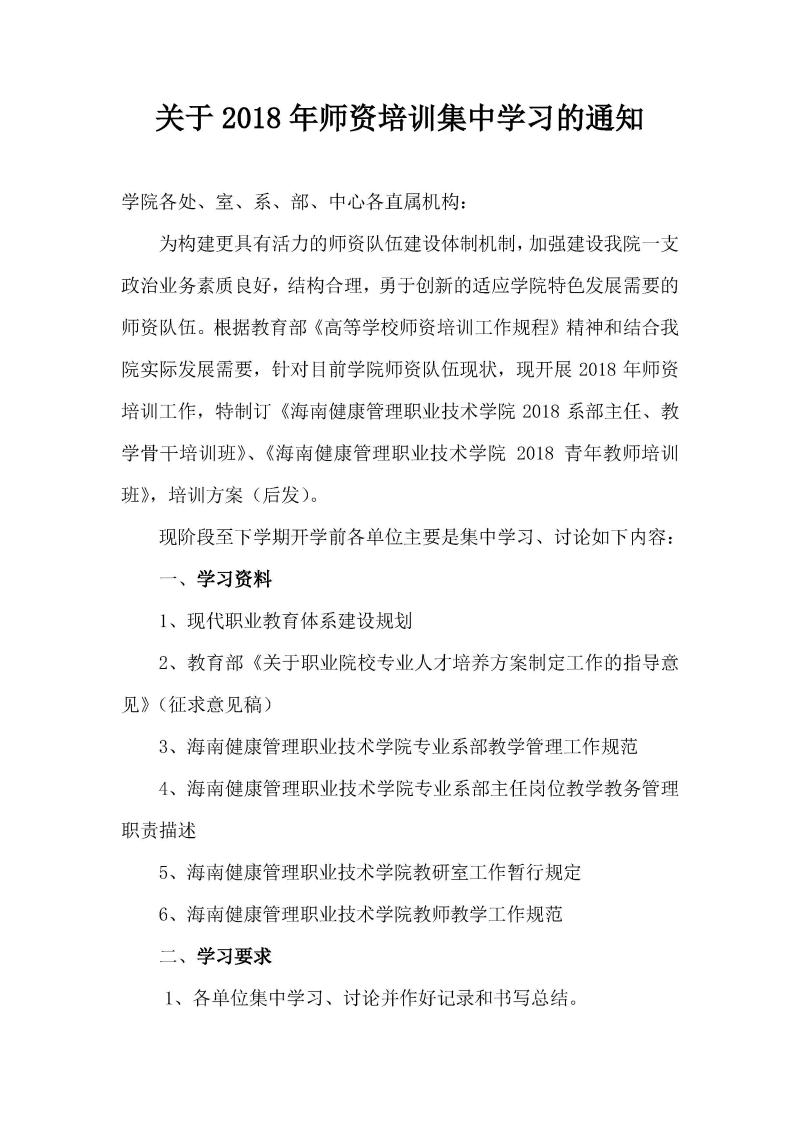
关于转发《人力资源管理处、教科处关于2018年师资培训集中学习的通知》的通知
发布时间:2018-08-15
    
点击量:7730